子宫肌瘤是由子宫平滑肌组织增生而成,其间有少量纤维结缔组织的一种结构,是女性生殖器中最常见的一种良性肿瘤。...
子宫肌瘤的诊断除了依据临床表现和体征外,现代医学仪器的辅助检查已经成为主要手段。尽管临床诊断从理论上说并不困难,但准确率并不十分高。...
射频消融治疗子宫肌瘤的适应证射频消融治疗子宫肌瘤适应证的选择分整体的和局部的。那么,射频消融治疗子宫肌瘤的指征是什么样的呢?下面小编为您详细介绍。 ...
超适应证是指射频消融治疗子宫肌瘤的指征已超过了正常适应证。那么,怎样利用射频消融治疗子宫肌瘤的超适应证?下面小编为你介绍。...
禁忌证是指无论是整体条件,或是局部条件,只要是不能接受此项治疗的,只要不适合此项治疗的,只要是达不到最终治疗效果的,均应视为禁忌证。那么,射频消融治疗子宫肌瘤的禁...
外阴瘙痒就是得了阴道炎吗?许多女性以为外阴瘙痒就是阴道炎,但其实引起女性外阴瘙痒的原因有很多,包括阴道炎都有不同的类型。...
子宫肌瘤发生肉瘤变性大多发生在年龄较大的患者,平均发病年龄为50岁。由于该病早期的临床表现多不明显,也没有好的早期诊断方法,听以很容易被误诊。...
子宫肌瘤的血液供应与周围子宫肌层比较起来相对不足,因此子宫肌瘤有属于缺乏血供肿瘤的认识。子宫肌瘤属于外周性血液供应,是靠瘤体周围血管生成的分支提供血液的,即假包膜...
民族医学对子宫肌瘤的诊断...
现代中医对子宫肌瘤病因的研究在瘀血方面已经取得共识,而对中医传统的痰、湿病因目前还缺乏本质的研究。...
子宫肌瘤吃哪些补益类的中药好?(图)...
子宫肌瘤吃哪些散寒类的中药好?(图)...
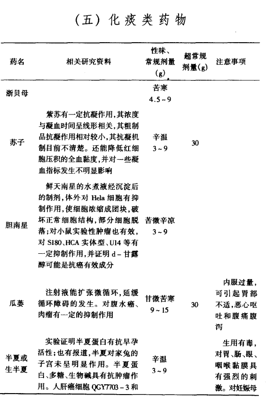
子宫肌瘤吃哪些化痰类的中药好?(图)...
子宫肌瘤吃哪些理气类的中药好?(图)...
子宫肌瘤吃哪些软坚散结类的中药好?(图)...
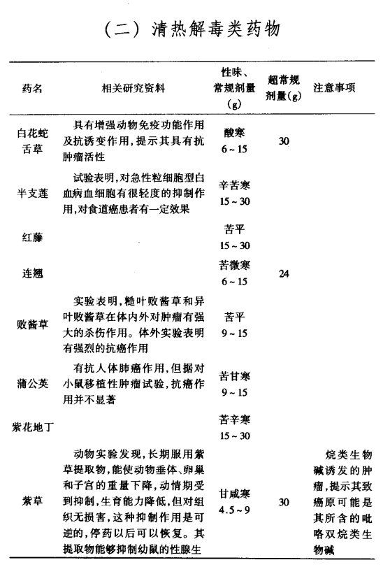
子宫肌瘤吃哪些清热解毒类的中药好?(图)...
子宫肌瘤吃哪些活血化瘀类的中药好?...
尽管还没有实验表明哪一种食物对子宫肌瘤的治疗确有疗效,但还是可以通过应用现代药理,同时结合中医辨证论治的理论,对子宫肌瘤患者的饮食作原则性的推荐。...
经前经期调护属于气虚的患者,要做到经前不负重,不劳累,不过用耗气药物,以免经行时气虚不能摄血。下面介绍子宫肌瘤月经前经期和经后的调护调养及注意事项。...
子宫肌瘤手术疗法的疗效,除了术后是否复发外,手术对患者的生活质量的影响已经越来越引起人们的重视,尤其是精神方面的影响。...